22款,再生抗衰类注射产品大爆发

玻尿酸,曾是医美填充领域的绝对霸主。
2021年4月-6月艾维岚、伊妍仕以及的濡白天使相继获批上市,
驱动医美注射从填充时代迈入“再生时代”。
近年来除了原有品类的增加之外,2025年还有琼脂糖、羟基磷灰石新品类的出现;此外,PDRN、丝素蛋白等材料也在排队等着首证的出现;
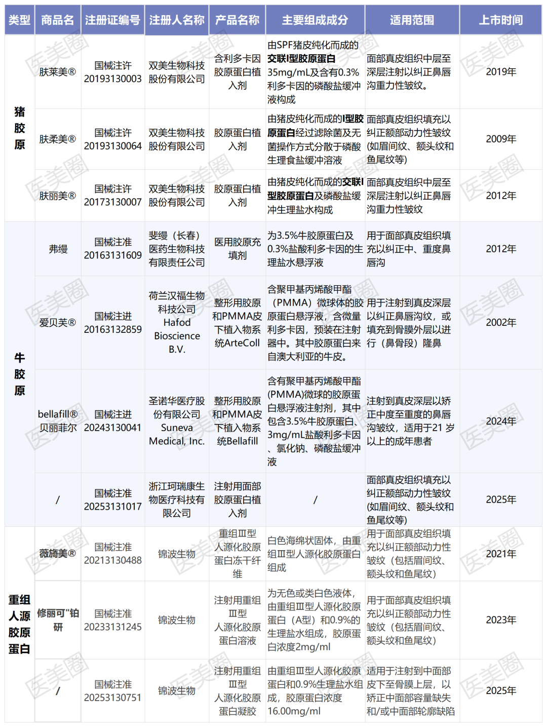
截至到目前,国内已有多款再生抗衰类医美注射针剂获批,其中:7款童颜针、3款少女针、7款动物源胶原蛋白、3款重组胶原蛋白、2款羟基磷灰石等产品。
再生抗衰类注射剂作用机制及分类
据源达发布的《2025年中国医美再生抗衰注射剂行业概览》显示,当下医美市场中,医美注射剂产品可被分为玻尿酸类、肉毒素类以及再生抗衰类,再生抗衰类有别于玻尿酸类和肉毒素类的原因在于:
作用机制不同:再生抗衰类产品的共同机制是通过补充或刺激产生胶原蛋白等各种通路从而起到抗衰效果;
实现效果不同:再生抗衰类产品的共同效果是实现面部年轻化;
材料出现时间不同:再生抗衰类材料是国内市场近年来新兴上市材料
再生抗衰类注射剂又分为微球再生类、胶原蛋白类、PDRN 类以及其他包括外泌体、细胞外基质、PRP 等类别。具体来看,
微球再生类:一种以生物刺激性材料为主要成分,按主要成分可分为 PLLA、PDLLA、PCL、CaHA 等,通过刺激人体自身免疫反应来促进胶原蛋白的再生,从而起到增容、紧致、抗衰等目的。
胶原蛋白类:是一种生物聚合物,在体内以三股螺旋结构组成胶原,而胶原又堆叠成纤维或非纤维结构,通过注射到真皮层或皮下组织,刺激胶原再生,从而达到皱纹填充、皮肤美容等目的。
PDRN 类: 天然来源的 DNA 衍生物,由链长 50~2,000 个碱基对的 DNA 片段的混合物组成,最初被描述为一种从人胎盘中提取的组织修复刺激剂,目前主要从鲑鱼的精子细胞中提取和纯化,基于 PDRN 成分的安全有效性,已有大量研究积累,证明其具有解决炎症性皮肤问题、修复皮肤创面、对抗皮肤老化、实现胶原再生等功效
微球再生类是目前及未来最大的细分市场,而PDRN类材料目前仍是空白市场,但行业未来的潜在增速较高。
国内获批的再生抗衰类产品
2021年,长春圣博玛旗下的艾维岚获批,成为国内首款获批的童颜针;目前童颜针市场已形成“七雄争霸”的局面。
2021年,华东医药旗下的伊妍仕获批,成为国内首款进口的少女针,目前国内已有3款少女针产品获批。
胶原蛋白是当下医美市场上的热门材料,尤其是重组胶原蛋白。2009年, 中国台湾双美的胶原蛋白产品成为中国第一个获得NMPA认证的胶原类注射植入剂;2021年06月, 锦波生物“重组Ⅲ型人源化胶原蛋白冻干纤维”获NMPA批准上市, 是国内首款重组Ⅲ型人源化胶原蛋白植入剂产品,截至到目前,有7款动物源胶原蛋白、3款重组胶原蛋白产品获批。
南京西格玛医学坚守“让天下没有难做的器械”的企业初心,不断深化以客户为核心的服务理念,推动临床试验更加专业化与效率化,持续升级数字化管理技术,充分利用自身平台资源优势,更好地赋能客户,推动更多有临床价值的医疗器械上市,助力医疗器械行业的创新发展,为更多患者谋福祉。
早开工,快交付的一站式服务模式
南京西格玛医学,总部地处南京,辐射全国。西格玛医学是一家专业从事医疗器械临床研究的创新型CRO,证券代码:873450,致力于为医疗器械提供临床试验专项服务、临床研究、方案撰写、统计分析、数据管理、监查、器械SMO、受试者招募、第三方稽查和注册申报的整体解决方案。 自2009年成立至今,先后更名为南京西格玛咨询中心,南京西格玛医药。多年评为江苏省高新技术企业,江苏省医疗器械协会会员、2022年金马奖、“2023年瞪羚企业”、“2024年瞪羚企业”、科技型中小企业、专精特新企业等,通过ISO9001质量体系和多家国内外企业现场认证和苏州大学,东南大学、南京医科大学成立联合工作站,已成功为遍布25个省份的国内外近千家客户提供专业技术服务,成功完成方案设计撰写、临床监查、数据管理、统计分析、稽查、注册申报等,并建立长期稳定的合作关系。涉及主要的30余个治疗领域,骨科、眼科、肾内科、护理部、整形外科、医疗美容、检验科、ICU、心内科,心外科,病理科、皮肤科等,与全国25个省份近千家医院开展合作,并在国内主要省市设立一站式服务,与全国80%的临床试验机构密切合作,拥有一支稳定并按照国内NMPA、国际标准(ICH-GCP)临床操作的专业团队,具有完整规范详细的标准操作规程(SOP),提供符合NMPA、FDA、EU MDR要求的试验及报告,成功完成NMPA医疗器械Ⅲ类产品临床试验1000余个。助力各企业合规进入高端器械产业赛道,相关成果发表于《LANCET》《NEJM》等国际权威刊物,项目多次顺利通过国家局、省局检查。为更好服务客户,我们在全国多个省市开设了办公地点、上海南格分公司、北京、苏州、西安、长沙、广东等办事处